Lorem ipsum dolor sit amet, consectetuer adipiscing elit, sed diam nonummy nibh euismod tincidunt ut laoreet dolore magna aliquam erat volutpat.
埔里崎下郵局自115年5月25日(星期一)起,調整營業時間,不便之處,敬祈見諒。 115/05/08
草屯大觀郵局自115年5月18日(星期一)起,調整營業時間,不便之處,敬祈見諒。 115/05/08
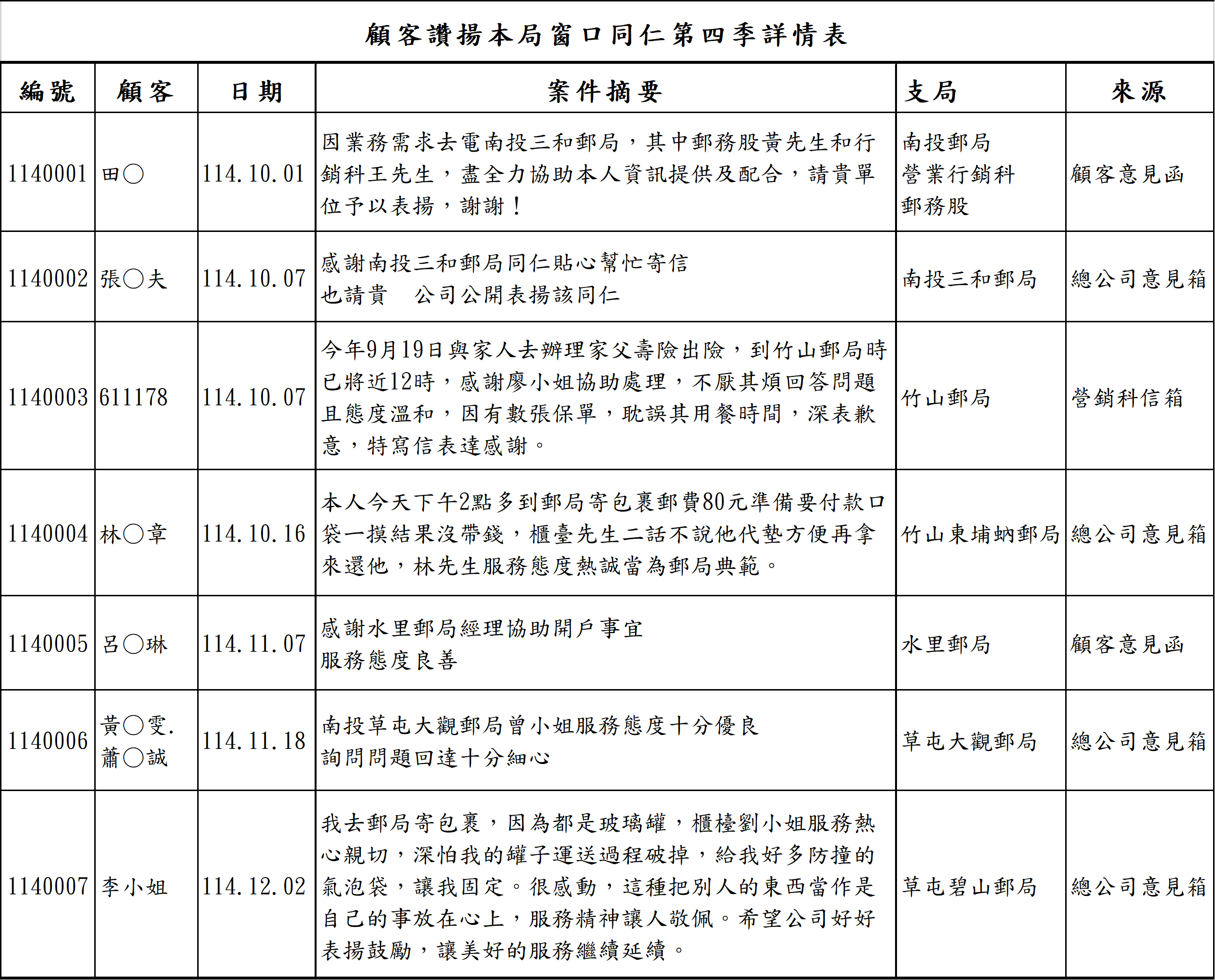
顧客讚揚本局窗口同仁114年度第4季 115/03/11
顧客讚揚本局窗口同仁114年度第3季 115/03/11
感謝您的蒞臨,若您對中華郵政(股)公司服務有任何建議,請惠予賜教
地址106409 臺北市大安區金山南路2段55號
電話(02)2321-4311、2392-1310、2393-1261、2321-3625
檢舉貪瀆不法專用信箱:100900 臺北北門郵局第610號信箱
智能客服 | 客服專線語音操作手冊 | 網路電話
24小時顧客服務專線:0800-700-365、手機請改撥付費電話(04)2354-2030
隱私權保護政策 | 版權宣告 | 資訊安全政策 | 機構投資人盡職治理
中華郵政 版權所有 © 2013 Chunghwa Post All Rights Reserved.